Учёт абонентского трафика

Понятие поинта в модуле идентично абонентской точке доступа (порта, либо номера), предоставленной клиенту на АТС. К поинтам привязываются сессии. Для вывода всех поинтов, привязанных к договору, необходимо выбрать экземпляр модуля в дереве договора. Возможна сортировка поинтов по номеру/порту и периоду действия, а также возможна фильтрация поинтов на определенную дату.

images/download/attachments/43386176/phone_contract_point_list.png

В свойствах поинта могут быть указаны параметры: Номер(а), Порт(ы), Алиас и АТС, к которой привязан абонент. Привязка к АТС (источнику) позволяет избежать дублирования звонков, при прохождении вызова абонента через несколько АТС. Алиас может быть не указан, тогда биллинг будет идентифицировать (отображать) поинт как Номер(а) <перечень номеров> на <Название источника>, либо Порты(а) <перечень портов> на <Название источника>.

Внесение нескольких номеров (портов) на один поинт может быть произведено через запятую, однако это лишает возможности просмотра сессий с разбивкой по номерам и данный способ учёта не рекомендуется.

images/download/attachments/43386176/phone_contract_point_editor.png

На вкладке Редактирование задаются свойства поинта, его источник и период действия. Кнопка Взять из пула ресурсов рядом с полем ввода номера позволяет получить номер из базы ресурсов модуля.

images/download/attachments/43386176/x_336.gif

Вне зависимости от того, был ли номер получен из пула ресурсов, либо введён вручную, если он присутствует в пуле - при всех модификациях поинтов в истории использования ресурса будут изменяться записи. Для возвращения ресурса в пул, достаточно закрыть его в договоре.

Обратите внимание, что должен быть указан номер абонента в формате E.164 (см. снимок). При сохранении поинта система автоматически проверяет отсутствие в модуле одинаковых номеров на двух разных договорах в с пересекающимися периодами. При обнаружении конфликта система выдаст предупреждение и данные не будут изменены.

На вкладке Тарифы могут быть указаны тарифные планы для конкретного поинта.

images/download/attachments/43386176/x_380.gif

На вкладке Абонплаты к поинту могут быть привязаны абонентские платы модуля NPay. Для отображения в этой вкладке абонплат в конфигурации модуля телефонии должно быть прописано (<mid> - код экземпляра модуля NPay):

npay.mid=<mid>

images/download/attachments/43386176/x_381.gif

Непосредственно к номеру могут быть привязаны абонплаты за различные дополнительные услуги, выделение линии и пр. Начисление абонентских плат производится средствами указанного в конфигурации экземпляра модуля.

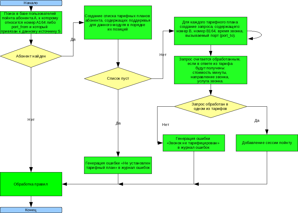
При обработке часового лога выполняются следующие шаги для каждой записи. Обработка правил на данной схеме не детализирована, она будет рассмотрена далее.

images/download/attachments/43386176/phone_point_process.png

Как видно из вышеописанной схемы после идентификации поинта производится поочерёдный "просмотр" тарифов его договора с целью определения стоимости минуты звонка, направления и услуги. Порядок просмотра тарифов задаётся позицией. Первыми в порядке позиций просматриваются (если есть) тарифы поинта, персональные тарифы договора, содержащие поддерево для данного модуля, далее глобальные тарифы.

Соответственно в договоре может быть несколько тарифов на телефонию. Например: Местная связь, Зоновая связь, МГМН-связь, упорядоченных по позиции. При этом тариф МГМН-связи может меняться в зависимости от оператора, выбранного абонентом. При использовании хотчойс (выбора оператора префиксом преднабора) в договоре должны быть установлены все тарифы МГМН-операторов.

Ниже приведён снимок редактора тарифов договора с указанными несколькими тарифами.

images/download/attachments/43386176/x_020.gif

Далее следует описание правил построения тарифных планов, описание логики работы всех стандартных тарифных узлов можно найти здесь.