Привязки услуг (категории трафика)
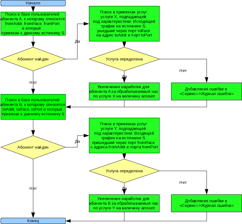
При обработке сырых логов с трафиком из бинарных логов для каждой записи, содержащей информацию:
fromAddr - IP-адрес отправителя пакета;
toAddr - IP-адрес получателя пакета;
fromIface - интерфес роутера, на который вошёл пакет;
toIface - интерфейс роутера, через который пакет покинул роутер;
fromPort - UDP/TCP-порт, с которого пакет ушёл;
toPort - UDP/TCP порт, на который пакет пришёл;
amount - количество байт в пакете;
tos/diffServ - поле DiffServ.
Выполняются следующие шаги, изображённые на схеме:
Из схемы видно, что каждый пакет обрабатывается как бы в "две стороны" и может быть отнесён к двум абонентам провайдера: как исходящий для одного и входящий для другого. Использование TCP/UDP-портов в идентификации абонента позволяет получать выделенный трафик по серверам клиента. Использование портов в идентификации услуги позволяет разделять трафик по типам сервиса (Mail, HTTP, FTP).
Привязки услуг определяют принципы разделения сырого трафика из логов по услугам. Редактирование осуществляется во вкладке Привязки услуг модуля. Каждая привязка отнесена к своему Плану привязок. Использование планов привязок позволяет по-разному разделять трафик по услугам для разных категорий абонентов.
Редактирование планов осуществляется в верхней области редактора. С момента установки в системе присутствует План по умолчанию.
Для создания нового плана его название вводится в текстовую область и кнопкой Создать план создаётся, при этом он также становится активным в выпадающем списке. Соответственно, для переименования плана он выбирается в выпадающем списке, в текстовую область вводится новое название плана и выбирается кнопка Переименовать. Удаление плана осуществляется выбором его в выпадающем списке и кнопкой Удалить. Кнопка Клонировать создаёт новый план привязок, с аналогичным клонируемому содержимым.
План по умолчанию нельзя ни удалить, ни переименовать. В таблице ниже отображаются привязки услуг для текущего плана привязок, редактирование осуществляется общей панелью инструментов. Кнопка Новый элемент открывает редактор привязки.
Все правила (привязки) в плане привязок упорядочены по номерам, в порядке которых осуществляется просмотр при определении услуги. Правила с меньшими номерами просматриваются ранее и в них можно определить наиболее жёсткие правила. Например, удобен следующий порядок правил: трафик с выделенных серверов, локальная сеть, прочий интернет. При нумерации правил удобно оставлять интервалы (10, 20, 40..), что позволит в дальнейшем вставить в пробелы другие правила.
Для примера работы правил рассмотрим сеть с выделенным почтовым сервером 10.0.0.10, локальной сетью 10.x.x.x и внешним интернетом через, например, NAT. Трафик входящий из внешнего интернета и с почтового сервера следует отнести к внешнему, а трафик с локальной сети - к внутреннему. Последовательно отображены редакторы добавления правил.
Также возможно делить трафик на услуги используя DiffServ. Для этого в правиле необходимо прописать значение вида 000.000.00, т.е. 8 бит, для каждого бита 1, 0 или x - любой. Например, 000.100.xx или 000.1x0.xx. 000.1x0.xx преобразуется в 000.100.00 и маску 111.101.00б сначала наложится маска, результат проверится на соответствие с 000.100.00. Если использовать DiffServ не нужно, просто оставьте поле пустым.
В поле Примечание можно ввести краткое описание правила, если поле оставляется пустым система сама генерирует комментарий. Обратите также внимание, что нулевой адрес начала или конца диапазона адресов означает отсутствие ограничений в данном правиле на адрес сверху или снизу. Каждое правило характеризуется периодом действия. При обработке логов за даты, не попадающие в период правила, правило будет игнорироваться.
После добавления данных правил таблица примет следующий вид: