Понятие поинта в модуле идентично абонентской точке доступа (порта, либо номера), предоставленной клиенту на АТС. К поинтам привязываются сессии. Для вывода всех поинтов, привязанных к договору, необходимо выбрать экземпляр модуля в дереве договора. Возможна сортировка поинтов по номеру/порту и периоду действия, а также возможна фильтрация поинтов на определенную дату.

В свойствах поинта могут быть указаны параметры: , , и , к которой привязан абонент. Привязка к АТС (источнику) позволяет избежать дублирования звонков, при прохождении вызова абонента через несколько АТС. Алиас может быть не указан, тогда биллинг будет идентифицировать (отображать) поинт как , либо .
Внесение нескольких номеров (портов) на один поинт может быть произведено через запятую, однако это лишает возможности просмотра сессий с разбивкой по номерам и данный способ учёта не рекомендуется.

На вкладке задаются свойства поинта, его источник и период действия. Кнопка рядом с полем ввода номера позволяет получить номер из базы ресурсов модуля.

Вне зависимости от того, был ли номер получен из пула ресурсов, либо введён вручную, если он присутствует в пуле - при всех модификациях поинтов в истории использования ресурса будут изменяться записи. Для возвращения ресурса в пул, достаточно закрыть его в договоре.
Обратите внимание, что должен быть указан номер абонента в формате E.164 (см. снимок). При сохранении поинта система автоматически проверяет отсутствие в модуле одинаковых номеров на двух разных договорах в с пересекающимися периодами. При обнаружении конфликта система выдаст предупреждение и данные не будут изменены.
На вкладке могут быть указаны тарифные планы для конкретного поинта.

На вкладке к поинту могут быть привязаны абонентские платы модуля NPay. Для отображения в этой вкладке абонплат в конфигурации модуля телефонии должно быть прописано (<mid> - код экземпляра модуля NPay):
npay.mid=<mid>

Непосредственно к номеру могут быть привязаны абонплаты за различные дополнительные услуги, выделение линии и пр. Начисление абонентских плат производится средствами указанного в конфигурации экземпляра модуля.
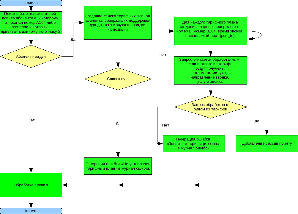
При обработке часового лога выполняются следующие шаги для каждой записи. Обработка правил на данной схеме не детализирована, она будет рассмотрена далее.

Как видно из вышеописанной схемы после идентификации поинта производится поочерёдный "просмотр" тарифов его договора с целью определения стоимости минуты звонка, направления и услуги. Порядок просмотра тарифов задаётся позицией. Первыми в порядке позиций просматриваются (если есть) тарифы поинта, персональные тарифы договора, содержащие поддерево для данного модуля, далее глобальные тарифы.
Соответственно в договоре может быть несколько тарифов на телефонию. Например: Местная связь, Зоновая связь, МГМН-связь, упорядоченных по позиции. При этом тариф МГМН-связи может меняться в зависимости от оператора, выбранного абонентом. При использовании хотчойс (выбора оператора префиксом преднабора) в договоре должны быть установлены все тарифы МГМН-операторов.
Ниже приведён снимок редактора тарифов договора с указанными несколькими тарифами.

Далее следует описание правил построения тарифных планов, описание логики работы всех стандартных тарифных узлов можно найти здесь.